迟日江山丽,春风花草香。在和煦的春风中,上周四虎影院
开展了阅读《申辩》的读书会,采用了老师进行导读,小组讨论,成员撰写阅读心得,集中讨论,最后老师点评的形式,同学们积极参与,讨论热烈,收获良多。在一言一语的交流中,逐渐走近苏格拉底,走近那个伟大的时代。
一.老师导读


二.各小组心得分享
第一组分享
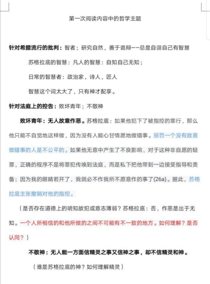
苏格拉底在面对众人对其的控诉时,并没有单纯地以个人的角度去否定,做出辩护,而是通过让众人参与其中,其中有很强的教育意味。正如其本人所说“只要我还有一口气,能够做,我就根本不能停止爱知,要激励你们,告诉我遇到的你们中的每个人,说我习惯说的话……”,苏格拉底在申辩之时,也没有停止他对众人的激励,苏格拉底将自己比作一只牛虻,无疑是十分恰当的。即使在现在,我看到苏格拉底的言论时,也会如惊醒一般,审视一下自己。我想这也是哲学带给我们的东西,一种自发的审视。
第二组分享
第二个小组围绕着人的德性是否可教、苏格拉底的教育方式、教育目的及其意义等几个问题展开讨论,对苏格拉底的教育观作以简单认识和总结。
苏格拉底的教育观具有很重要的现代意义。无论是古典时代还是后现代都存在有“知识”与“意见”相混淆的这一矛盾,意见的虚假性对知识真实性的遮蔽是教育中要面对的永恒主题。苏格拉底的助产术旨在发挥学生的积极能动性,即让其自己认识到所持有意见的虚假性与自我矛盾性,这比直接以一种更强的意见替代学生原有意见的传统教育模式更加高明,后者意味着解蔽即遮蔽,而且一旦被学生接受将生成一种更加根深蒂固的成见,好比青年学生的思想被一个大思想家绑架。苏格拉底为我们提供了一种反求诸己的路径,面对流质易变的时代通过激励被教育者对问题的话语言说打破各种各样“绝对真理”的幻相。
第三组分享
在读《苏格拉底的申辩》时,一句话对我感触特别深,“但是那个人认为自己知道他不知道的事,而我既然不知道也就不认为我知道,我觉得好像在这件事上总比他智慧一点儿,我不知道的事我就不认为我知道。”苏格拉底在申辩为什么他被神认为是最具有智慧的人时,讲到了所有其他认为自己是极具智慧的人,都认为自己知道所有的事,哪怕他们不知道他们也认为自己知道,而苏格拉底却认为对于自己不知道的事情,自己就应该保持不知道的态度,这就是神把他评价为世上最智慧的人的依据。正如苏格拉底曾说过,“他最大的智慧就是认识了自己的无知”,这与中国儒家孔子提及的——“知之为知之,不知为不知,是知也。”有异曲同工之妙。
第四组分享
他活着就没法传播他的真理了吗?或者说他如果当时说了假话存活下来,再继续传播他的真理不行吗?我觉得这是他固执,也是他伟大而具有像中国古人宁死不屈的傲骨的一面。他为了存活不一定说假话,甚至可以通过各种关系来漂亮的赢得审判。
但他偏偏没有,他放弃了生的希望,只为心中的真理而牺牲。他就算活下去了,后面传播的所谓的真理也根本站不住脚,后来的人会不断的抨击他。如果苟活于世,他也许不会是我们今天了解到的光辉的形象。我认为他这么做激起了后来的部分雅典人,甚至更多人的对以往错误的认识,所以一代一代的人将他不断捧向伟人的高位。
第五组分享
追求真知是对神明最大的敬爱。
读完《申辩》的一到四节内容后,我心中关于苏格拉底对神明的侍奉方式和信仰来源有了一个大致的模糊景象。即神明是全知全能的,并且代表了真、善、美。一个追求真知的人,在求真与辨别假的过程中,他就在向着神的特质也就是神本身靠近。
这种靠近其实是一种承认与印证:求真是承认神高尚无上的地位并发自内心地努力向其靠近、辨别假则是他所说的“为神服务”——把世间的假检查出来、推动世界向“真”的净化,使人民由内心到外环境地向神靠近。印证则是在反复地探索中得出神(真知的化身)仍然是正确的,进而加深自己对他的深信与敬爱
第六组分享
苏格拉底为什么不重视自然科学呢?
他谈到自己的智慧,说的是“也许是一种人间的智慧。”并在考察神谕后,否认了政治家、诗人认为他们所表现的是自己的知识这一观点,肯定了匠人拥有有限的知识。毫无疑问,自然科学研究者、医学工作者却不在此范围之内。在23b,苏格拉底直称自己:“知道就智慧而言,他自己毫无价值。”这样的无知之知在柏拉图的洞穴中理解为:真正智慧的人并不能真正走出洞穴,而只能知道洞穴中所谓的知识并不是知识。因此,无论身处哪一个时代,我们的真正具有价值的生活,都是在“爱智”和“求知”,不断与伪知识搏斗以获得真正的智慧。
第七组分享
苏格拉底对死亡的态度
苏格拉底将自己自比为牛虻,受到精灵的指示而不断地叮咬雅典这匹良种马,自己因无罪而被判处死刑这一荒谬的行为恰好可以揭示出雅典人的“病症”,以唤起他们对自身的考察与反思。苏格拉底借助特提士之子不惧性命危险而为好友伸张正义的故事以表自身的生死观,这是一种超然的死亡态度,他并视死亡为痛苦。他曾明确的表示过:“人应该追求好的生活更甚于生活本身”,这里“好的生活”指的是肉体死后的灵性生活,那时他便可以和希腊的先贤一起去探讨各种问题了、而非遭受别人的指责和诬陷,因此这里的死即是生,是一个全新的生活的开始。
第八组分享
第八小组欲探求的就是这两个故事的叙述方式,哪一个才是更为合理,或者说,真理与修辞之间,孰轻孰重?得出小组的结论:驱使个人的三驾马车,理性、感性、欲望,理性固然是居于首位的,但是驱动群体的三驾马车,理性一定退居其次或居于末段。
第九组分享
第九组进行了关于辩证法与修辞术的探讨。
哲学是需要修辞的。修辞能帮助哲学家更好地表达自己的观点,尤其是在和智者辩论的时候显得语言更有力量。当然这要看运用修辞的目的。因为苏格拉底也用了反诘,也就是说他会避免进入别人的逻辑进入别人的讨论层面。而人们跟苏格拉底对话就是进入了苏格拉底设置的问题中去,用自己的逻辑漏洞反驳自己。修辞本身是不带有褒贬色彩的,关键看目的。若修辞的目的是说服别人、混淆真理和事实,那就不可取。若修辞的目的是更好地表达自己的哲学观点,更好地展现哲学语言的魅力,那么在哲学中适当运用修辞是可取的。对苏格拉底来说,运用修辞还有一层意义,那就是通过反诘的方式能最大化地运用自己的辩论术,避免掉入对方的讨论层面。所以,“哲学是否需要修辞”,对这个问题的回答,应该建立在对修辞目的的把控下回答。
第十组分享
苏格拉底对于神的信仰
苏格拉底是那种参与对神的崇拜活动,但是本身并不把神当作自己的最高信仰的人,就是他所信仰的神可能不是当时人们信仰的神本身,而是他认为神所具有的一些特质,比如“知”什么的,而且我感觉苏格拉底他的信条仿佛是那种思想吧,我觉得他信仰的可能是那种“自由地思想”就像第98页提到的苏格拉底把阿那克萨哥拉的学说中称为“奇特的说法”而不把他的学说称为“荒谬”的说法,就体现出他对思想这一行为本身的尊重,他只是说“奇特”,却没有用“荒谬”那样含有贬义的词去形容。
第十一组分享
苏格拉底是个爱智慧的人,他也在一直追寻着智慧,他最后有机会逃跑,可是他不愿意去破坏那些他认为正确的东西,他用自己的生命捍卫了法律的尊严。他自比于牛虻,认为自己有义务验证和指出人们的无知,让大家警醒并发奋学习,通过对自己和他人的省察,来追求那个“无知之知”。人类可能永远也无法达到那个终极的、最后的真理,它或许属于神灵,或许远在时空之外,但是这不妨碍我们对它的追求和热爱,我们不奢望“得智慧”,但是我们可以做到“爱智慧”:走得再远,我们还是一无所知;即使一无所知,我们还在远行——知道这一点,我们或许会谦卑很多,也坚定很多。
三.小组互评




四.老师点评
综合评价:
第一次读书心得,大家目前做到的程度,还是超出了我的预想。大家对有限文本的解读,抓住了苏格拉底所要呈现的几个非常重要的主题。对这些主题也进行了必要的知识梳理和观点呈现。不过,也对大家提出以下几个方面的建议:
1.有不少小组同时是几个主题的呈现,这对知识的梳理来说是非常必要的。不过,如果从论证的角度来说,特别是最后需要形成本小组的读书心得去与其他小组PK,我们的主题要聚焦,前期小组间讨论的主题可以是扩散的,但最后不管是小组的心得还是分开去写心得(两者都有也行,只有其一也行),最好是围绕一个论题展开梳理和论证。
2.目前各小组的论证还没有呈现逻辑性。实际上,对于任何一个主题,一是不可能只有哲学家关注,二是哲学家的论证也一定是有逻辑性和层次性的。这个方面我们要加强。
3.心得体会的分享希望最终以一篇小论文的形式呈现,更好体现我们的阅读收获。


第一期读书会圆满结束了,同学们都收获满满。在接下来的一周,我们还将进行讨论,不同思想的碰撞,必会带来新的火花。人生本无一事知,开卷借问圣人思。生命不息,阅读不止。在未来几周与苏格拉底相伴的日子,一定会不断带来新的惊喜!